宁德时代、华为、比亚迪……近年来,越来越多中国企业将目光投向中东欧战略高地——匈牙利。凭借优越的地理位置、欧盟最低的企业所得税税率、对外资友好的政策以及与中国日益紧密的双边关系,匈牙利正悄然成为中资企业迈入欧洲市场的重要跳板。
作为欧盟成员国,匈牙利不仅享有统一市场带来的通行便利,其9%的企业所得税率更是欧盟成员国中最低,加之高效透明的公司注册流程,使其在中东欧国家中脱颖而出。
上一篇《中企扎堆的“欧洲门户”,匈牙利投资该怎么入场?(法律篇)》系统梳理了匈牙利的外商投资法律制度。本文将进一步深入实务操作,详解企业架构选择、注册前的准备事项、设立流程、必备材料及落地后的合规要求,为中国投资者绘制一张详尽的“落地地图”。
一、企业架构怎么选?|打好落地第一步
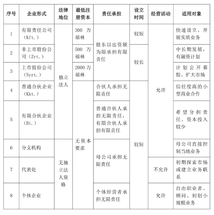
在匈牙利投资设立企业,首先需要确定合适的企业形式。现行法律允许外商投资者选择包括:
有限责任公司(Kft.)
非上市股份有限公司(Zrt.)
上市股份有限公司(Nyrt.)
普通合伙企业(Kkt.)
有限合伙企业(Bt.)
分支机构
代表处
个体企业
不同形式在法律地位、设立成本、责任范围、经营灵活性等方面差异显著,具体如下:

建议:中国企业应结合项目体量、融资路径、税务考量与未来发展方向,审慎选择企业形式。如考虑设立区域控股平台,还应结合中匈间的税收协定综合评估。
二、注册前的准备工作|稳住流程“起跑线”
注册前的准备工作直接关系到设立的效率与合规性。中国投资者应重点关注以下六项:
1.行业准入确认
虽然匈牙利对外资总体开放,但能源、通信、国防、基础设施等领域仍需特别审批。企业应通过官方渠道查询是否涉及行业限制,必要时提前向经济部、内政部或安全局递交审批材料。
2.境外投资(ODI)核准备案
根据中国法规,中国企业“走出去”前需向商务部、发改委及外汇管理局申请核准或备案,取得ODI批文后方可汇出资金。
3.注册资本安排
如投资者希望在匈牙利设立有限责任公司(Kft.)或股份有限公司(Zrt./Nyrt.)的,则需事先准备好相应的注册资金,避免因注册资本不符合要求而无法设立公司。
有限责任公司(Kft.):单一股东最低出资不低于10万福林。可货币或非货币出资,以货币出资的,可选择部分或全部实缴,未全部实缴前一般不能参与分红,且剩余出资必须在公司注册后第2个完整财政年度的财务报表获准通过之日起3个月内缴清;以非货币出资的,在公司设立时非货币出资价值≥注册资本50%时,则应全部交付给公司,未全部交付的,则剩余出资必须在公司章程规定的期限内履行,但不得超过注册之日起3年。
股份有限公司(Zrt./Nyrt.):可货币或非货币出资,且货币出资额不得少于注册资本的30%。以货币出资的,在提交注册申请前至少已缴纳其在公司章程中承诺认购股份的面值或发行价的25%,剩余出资应在公司章程规定的履行期限内缴清,但不得超过公司注册之日起1年;以非货币出资的,必须将审计师或具有该财产评估所需专业知识的专家的报告附在公司章程中,若非货币出资价值≥注册资本的25%,则应全部交付给公司。未全部交付的,则剩余出资必须在公司章程规定的期限内履行,但不得超过注册之日起3年。
4.企业名称核准
在匈牙利注册企业需进行名称预先审核,可在线向注册提交名称预先核准申请,一般1个工作日完成审核。审核通过后,名称将保留60日,必须在该期间内提交注册申请或企业名称变更登记申请,否则名称预留即告失效。若申请被驳回并在8日内重新提交,则可延长保留期限8天。
5.注册地址准备
注册企业必须有合法的地址,可接收登记、保管及提供业务和正式文件。注册地址可通过租赁、购买不动产或委托相关机构提供注册地址托管服务取得。
6.设立文件起草
在匈牙利设立法人需制定设立文件,例如公司章程等,需载明法人的名称、住所、设立人、高管、出资、经营范围等内容。设立文件必须由所有设立人签署,或由设立人授权的代表签署。设立文件必须公证或由律师或法律顾问连同签署。
建议:聘请匈牙利本地律师协助草拟设立文件,确保文书形式与实质均合法合规。
三、注册流程怎么走?|高效落地实操指引
注册匈牙利公司一般按以下步骤推进:
1.提交注册申请
在签署设立文件后30天内(如果设立公司需要许可,则在获得许可后15天内),以电子方式向注册法院提交注册申请及相关材料,并支付注册相关费用。注册申请送达公司法院时,申请人将获得一个公司注册号。
2.国际税务机关(NAV)审查并分配税号
注册法院收到注册申请后,以电子方式向NAV提供税务登记所需的数据等,NAV在接收数据后的1个工作日进行税务审查,审查通过后分配税号,并通知注册法院。在收到NAV通知之前,注册法院暂停对注册申请的审查。
3.中央统计局(KSH)分配统计编码
注册法院收到注册申请后,以电子方式向KSH提供公司名称、注册地址、公司注册号及其根据现行TEÁOR(经济活动分类)标准的主营业务代码等数据,KSH在接收数据后的1个工作日分配统计编码,并通知注册法院。
4.注册法院通知税号、统计编码
注册法院在税号、统计编码确定后的1个工作日内向申请人发送载明公司名称、注册地址、公司注册号、税号及统计编码等内容的电子证明文件。自申请人收到通知之日起,开始计算注册申请的法定审查期限。
5.注册法院审查
(1)形式审查。注册法院最迟在收到注册申请或税号通知后的3个工作日内对注册申请进行形式审查。在该期限届满之日,注册申请未附带相关必需文件,或者未支付相关费用的,注册法院应裁定驳回申请,未作出裁定的,应责令补正缺失。在收到驳回申请的裁定后8日内,申请人重新依法提交注册申请的,则原申请所产生的法律效果仍然有效,且在前一程序中提交的文件可在新申请中再次使用,逾期视为放弃权利。
(2)实质审查。注册法院最迟在收到注册申请后的8个工作日内对注册申请、设立文件、必需文件、成员资格等方面进行合法性审查,如不符合法律要求的,注册法院应裁定驳回申请或发出补正通知。
6.注册法院作出裁定
(1)适用普通程序的,注册法院最迟在收到注册申请或税号通知后的15个工作日内作出准予登记或驳回申请的裁定,未能在该期限内作出裁定的,注册法院院长应在该期限届满后3个工作日内作出裁定,否则登记将依法自动生效。
(2)适用简易程序的,即申请人设立文件是根据标准化样本制作的,注册法院应在收到注册申请及NAV提供的税号后1个工作日内作出准予登记或驳回申请的裁定。
四、材料清单怎么准备?|避雷清单公开
根据匈牙利《公司法》(Act V of 2006)附录一、二的规定,外国投资者在匈牙利设立企业时,通常需要准备以下材料:
(一)通用文件
1.申请表:填写后通过合格的电子签名和时间戳签署。
2.设立文件:需进行公证,或由匈牙利律师或设立人的法律顾问共同签署。
3.设立许可(如有):针对设立公司依法需获得主管机关许可的情形。
4.名称预留证明(如有):若公司曾申请名称预留,需提交名称预留证明的副本。
5.外国公司或其他组织的登记证明:对于中国投资者来说,一般提供营业执照,需翻译为匈牙利语并进行海牙认证。
6.外国公司或其他组织代表的权利证明、身份证明:权利证明即公司章程、股东会/董事会决议、授权委托书等明确授权代表外国公司或其他组织进行特定法律行为的文件。身份证明一般为护照。上述文件需翻译为匈牙利语并进行海牙认证。
7.指定送达授权文件、接受声明:外国人在匈牙利指定送达代理人的授权及其接受授权的证明文件。
8.高管等人员声明:高管、监事会(或审计委员会)成员、审计师对其接受选任并就是否存在利益冲突情形作出的声明。
9.任期文件:载明高管、监事会(或审计委员会)成员、审计师等人员任期的文件。
10.电子签名样式证书
11.未被禁止担任职务声明:高管及负责人就其未被禁止担任该职务的声明。
12.审计人员声明:如审计机构为组织形式的法人,则需提交实际执行审计工作的人员就其接受任命并就是否存在利益冲突情形作出的声明。
13.注册费用缴费凭证
14.代理人授权文件、代理权证明:委托律师代理的授权委托书,以及律师执业证复印件或律师事务所出具的证明材料等。
15.税务声明:就是否为增值税纳税人以及其应税活动启动的申报的声明。
16.注册地址证明:房产购买合同、租赁合同或注册地址服务协议。
17.同意书(如有):如为注册地址服务,需附上不动产所有人出具的同意书。
(二)特定文件
以下为针对特定公司类型需要额外提交的材料:
1.有限责任公司(Kft.)
(1)股东名册
(2)货币出资证明
(3)非货币出资声明、出资估值声明
(4)减资公告摘录副本(如有)
(5)开业资产负债表草案、资产清单(如有):适用于由个体经营者、合伙企业或其他组织形式转变为有限责任公司的情形。
2.股份有限公司(Zrt./Nyrt.)
(1)认购股份承诺(如有):设立非上市股份有限公司(Zrt.)需提交。
(2)货币出资证明、非货币出资声明
(3)减资公告摘录副本、担保声明、增资声明(如有)
(4)股东大会邀请函、签到表、会议记录
3.外国企业分支机构
(1)设立决议:需翻译为匈牙利语并进行海牙认证。
(2)分支机构的授权代表声明:就分支机构已经满足法律规定的运营条件,并取得所有必要的许可或批准的声明。
(3)终止决议(如有)
(4)终止公告摘录副本(如有)
4.外国企业代表处
(1)设立决议:需翻译为匈牙利语并进行海牙认证。
(2)代表处的授权代表声明:就代表处已符合其正常运作所需的全部法律规定条件,并将依照法律规定的方式开展其业务活动的声明。
(3)终止决议(如有)
(4)终止公告摘录副本(如有)
5.个体企业
(1)货币出资证明
(2)非货币出资声明、出资估值声明
(3)开业资产负债表草案、资产清单
注意:由于中匈两国均已加入《取消外国公文书认证要求的公约》,自2023年11月7日起,对于该公约范围内的公文书,只需办理附加证明书(Apostille),或称“海牙认证”,无需通过两国使领馆办理领事认证。
五、注册后别松懈!|七项合规要务提醒
1.银行开户与注资: 注册后立即开立企业账户并注资。
2.税务登记与EU VAT号申请: 企业注册成功后15日内需完成税务登记;如有欧盟交易,应申请欧盟VAT号。
3.统计申报: 企业注册成功后,需尽快向KSH进行登记,履行或确认后续统计登记义务,包括确认经营范围(TEÁOR)、接收KSH通知、履行定期数据申报等。
4.社会保险登记(NAV): 雇佣员工的企业须完成社会保险登记并按月申报缴费。
5.商会登记: 注册后5日内通知当地商会进行登记报备,部分商会要求缴纳年费。
6.建立会计制度: 除个体经营者、合伙企业、建筑合作社、外国代表处外,新成立的公司必须在成立后90日内建立会计政策并委托会计师;每年5月31日前申报年度财务报表。
7.信息变更申报:企业如有名称、注册地址、法定代表人、股东结构、注册资本、经营范围等信息变更,除法律另有规定外,需在变更发生之日起30天内提交变更登记申请。
建议:合规运营不容忽视,建议聘请具有本地经验的会计师事务所和法律顾问,避免潜在处罚和信誉损失。
六、结语|迈好第一步,行稳致远
设立匈牙利公司,不仅仅是中国企业“走出去”的地理落点,更是打开欧盟市场大门的关键起点。
从企业架构选择、注册材料准备、流程推进到后续合规管理,每一步都关乎项目成败。成功“落地”,不仅要求程序合规,更需战略匹配与本地理解。
建议中资企业自筹划阶段起,就引入熟悉匈牙利本地法规与操作流程的专业顾问团队,系统搭建“出海合规+本地运营”的管理体系,为后续融资、扩张和品牌建设打下坚实基础。
让每一个迈入匈牙利的中企,都能真正实现“走进去”,而非仅仅“走出去”。
参考资料
[1]中国商务部对外投资和经济合作司、中国商务部国际贸易经济合作研究院、中国驻匈牙利大使馆经济商务处:对外投资合作国别(地区)指南-匈牙利(2024年版),http://www.mofcom.gov.cn/dl/gbdqzn/upload/xiongyali.pdf
[2]澄明中国企业出海指南——欧盟(匈牙利)篇,https://mp.weixin.qq.com/s/OTQSZekiJOMq6TLVlg3EfA
[3]企业 | 匈牙利企业注册资本实缴要求,https://mp.weixin.qq.com/s/xoeazFsd_WWya5JA-ujQkA
[4]匈牙利《公司法》(Act V of 2006),https://njt.hu/jogszabaly/2006-5-00-00
[5]匈牙利《民法典》(Act V of 2013),https://njt.hu/jogszabaly/2013-5-00-00
[6]匈牙利《商会法》(Act CXXI of 1999),https://njt.hu/jogszabaly/1999-121-00-00
[7]匈牙利《会计法》(Act C of 2000),https://njt.hu/jogszabaly/2000-100-00-00
