上文讲到了在商事仲裁中,调解以其灵活、成本低、程序简便等优势,与仲裁的终局性和可执行性优势形成了天然的互补,并对比分析国际及国内主流仲裁机构在“调解——仲裁”或“仲裁——调解——仲裁”机制设定中的异同。
本文将继续深入比较各大主流仲裁机构在调解员选任机制、调解员角色定位、调解程序时限以及调解费用等关键环节的规则安排,剖析其异同,以期为我国商事调解与仲裁衔接机制的完善提供务实借鉴,助力当事人和机构高效配置争议解决资源。
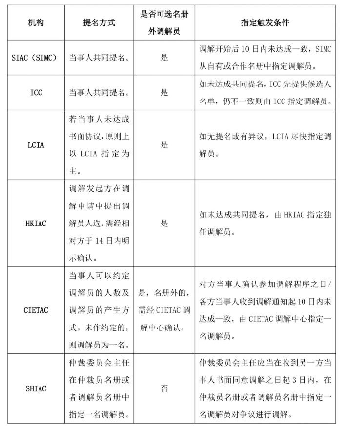
一、 调解员选任机制
调解员选任机制决定了调解程序启动的效率与当事人的参与度,各机构在调解员选任机制环节的设计差异,直接影响调解能否快速、有序地开展。下表梳理了主要仲裁机构在提名方式、确认标准以及指定触发条件与时限方面的异同。

在调解员的提名方式上,大部分仲裁机构都赋予当事人较大的自主权。当事人不仅可以从仲裁机构名册中选取合格的调解员,也允许提名仲裁机构名册之外的专业人士,这种开放式的提名模式有助于引入具有特定行业经验的调解专家。在调解员的指定方面,SHIAC采取了一种高度集中化的方式:由仲裁委员会主任直接从名册中指定调解员,无需与当事人协商人选,这一点也在程序规则中有所体现。
SHIAC这种高度集中化的提名方式反映出的是其对仲裁/调解效率的格外的重视,当然,其他各大仲裁机构也通过当事人对调解员无法达成一致时,仲裁机构指定调解员时限上的规定,对仲裁/调解效率予以保障,如SIAC(SIMC)与CIETAC都明确约定了10天的最大协商期限,LCIA规则要求其“尽快”指定调解员。
整体上,不同模式的设计反映了各大仲裁机构在效率、当事人自主权与灵活性等因素之间的权衡:若侧重程序的可预测性与启动效率,可选SHIAC、CIETAC或SIAC(SIMC)的硬性时限模式;若更看重当事人的自主选择与流程弹性,则ICC、LCIA、HKIAC的机制更为合适。
二、调解员角色定位
在明确了调解员如何产生之后,下一步便是探讨其在程序中承担的核心职责。调解员在整个调解程序中既是中立的主持者,也是积极的促进者,其角色定位直接影响调解的效果与当事人满意度。在仲裁案件的调解中,调解员的角色定位涉及到调解员公正性与独立性要求、建议职能、兼任仲裁员限制以及通知与保密义务等方面的规定。
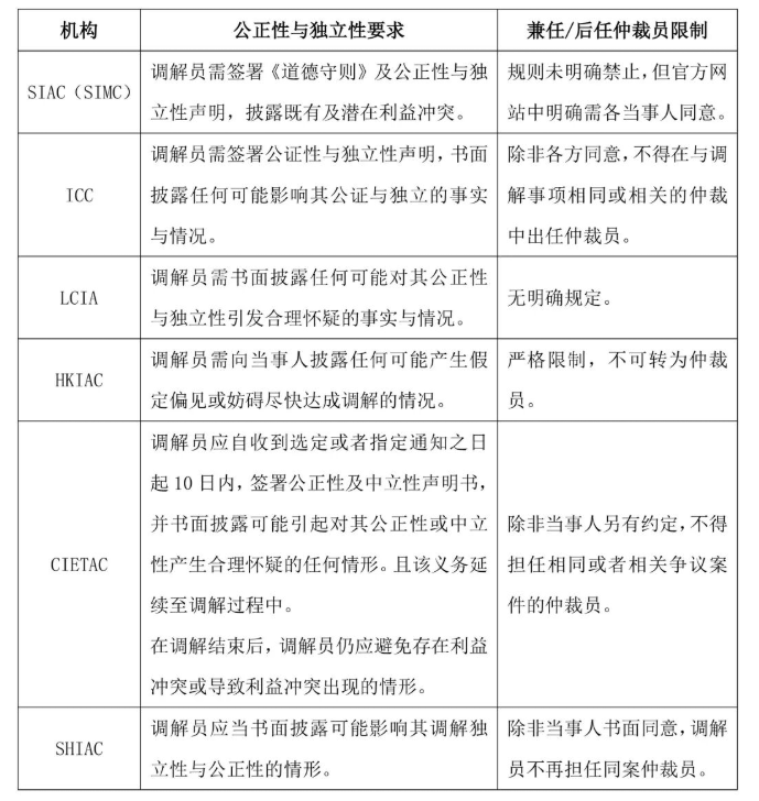
下表梳理了本文讨论的仲裁机构在对调解员公正性与独立性要求以及兼任仲裁员限制的规定上的异同。

调解员的公正性和独立性是调解过程的核心保障。虽然各大仲裁机构的措辞各有不同,但总体都要求调解员签署类似于公正性及独立性声明的承诺,并全面披露任何既有或潜在的利益冲突。具体而言,调解员须披露的内容可能包括过往职业经历、与当事人的既有及潜在关联,以及在类似案件中的角色等。通过对比不难发现,CIETAC的相关规定较其他仲裁机构而言更为深入,不仅明示了调解员在调解过程中的公正及中立要求,且进一步要求调解员在调解结束后避免利益冲突的出现:
CIETAC《仲裁规则》(2024版)第十四条 披露与利益冲突
调解员接受选定或指定的,应自收到选定或者指定通知之日起10日内,签署公正性及中立性声明书。如果存在可能引起对其公正性或中立性产生合理怀疑的任何情形,该调解员应予书面披露。在调解过程中,调解员应不迟延地向双方当事人披露任何此类情况。披露以后,如果当事人一致同意,调解员可以继续履行调解员职责。
在调解结束后,调解员仍应避免存在利益冲突或导致利益冲突出现的情形。在调解员兼任仲裁员的限制方面,《UNCITRAL调解示范法》第13条对调解员担任仲裁员做出了限制:除非当事人另有约定,否则调解员不应担任与调解程序曾经或者目前涉及的争议有关的仲裁员,或者担任与同一合同关系或者法律关系或者任何相关合同关系或者法律关系所引起的另一争议有关的仲裁员。各大仲裁机构大多也通过其规则的设置,响应了这种限制。HKIAC最为严格,调解员在任何情况下都不可转为同案的仲裁员;ICC、CIETAC与SHIAC作出类似限制的同时,体现了对当事人意思自治的尊重,规定若当事人同意,调解员可成为同案仲裁员;SIAC虽未在其仲裁规则中明确禁止,但在官方网站中加以说明,作为SIAC旗下独立运营的调解机构,SIMC在机制与流程设计上均有别于SIAC的仲裁程序。其中一项重要规定是:除非各方当事人一致同意,调解员原则上不得担任同一案件的仲裁员。LCIA现行规则并未对调解员兼任或后续担任同案仲裁员作出明文限制。但在实际操作中,经验丰富的调解员往往会主动回避这种角色重叠。这是因为,调解员若转任仲裁员,可能引发程序瑕疵方面的争议,进而对仲裁裁决的效力造成影响。因此,在LCIA案件中,调解员最终担任同一案件仲裁员的情形相对罕见。
对于调解员的建议职能以及其保密义务的规定,也是仲裁机构界定调解员角色定位的重要组成部分。经过对比,发现在这两方面,各大仲裁机构的规定较为类似,并无实质差别。在调解员的建议职能上,各大仲裁机构均给与了调解员通过书面建议、单独会见、共同磋商等方式,主动提出解决方案并引导各方当事人就核心分歧进行讨论的权能,从而最大化发挥调解员的专业视角和促进作用,以提高调解的实质效果和当事人满意度。同样的,各大仲裁机构在保密义务上也高度一致:调解过程中的所有陈述、文件、建议草案和通信都被严格视为保密信息,不得作为后续仲裁或诉讼的证据,调解员和当事人需保证不对外泄露任何讨论内容,调解结束后一般不公开具体细节,以维护当事人的信息安全。
通过上述比较可以看出,尽管各机构在细节上略有差异,但在调解员的角色定位上,均体现了“中立”“促进”“保护”三大核心原则,为当事人提供了既灵活又可信赖的调解框架。
三、调解费用
调解费用是当事人选择多元化解机制时的重要考量,各仲裁/调解机构在费用结构、计算方式与具体费率上既有共性,也呈现差异。显而易见的差异首先是收费模式的公开性,ICC、LCIA及CIETAC都在其调解规则中,对调解费用的收取进行了专门的约定,SIAC(SIMC)虽未在其规则中明确,但通过其官网,公开了要求当事人填写的《调解费报价申请表》的内容,实际上将该机构在调解费用收取上的灵活性及定制化的特点进行了公开。HKIAC与SHIAC并未对外公开其调解收费模式及标准。
在公开的机构实践中我们也可以看到,ICC及LCIA在调解费用的收取上更为尊重当事人与调解员间的意思自治。ICC规则规定调解费通常按小时计费,收费标准由调解员与当事人协商确定,当然,各方当事人也可以选择事先约定固定的调解费;
在LCIA的规则下,调解费用采用按小时计费的方式,一般由调解员提出费率并经当事人确认。如各方未能就费率达成一致,则由LCIA仲裁院予以确定,费率原则上不超过650镑/人/小时。
相比之下,CIETAC则更加注重调解费用的可预测性,《CIETAC调解中心调解规则》对调解费的设定类似于其仲裁规则中的仲裁费安排,采用阶梯式标准,根据争议标的额列出相应的调解费用,让当事人对案件可能产生的调解费用一目了然。同时,CIETAC也兼顾了当事人及调解员的意思自治。规则明确:如双方就调解员报酬另有约定的,可以从其约定,但需经调解中心核准。
由于小时制与固定费率两种收费模式存在差异,且不同案件中当事人与调解员之间的具体约定也不同,因此很难简单对比各仲裁机构在调解收费上的金额高低。但从公开的规则来看,仍能窥见不少仲裁机构在调解收费上的态度。以LCIA为例,其调解程序中的受理费、秘书处人工费及调解员的费率设置,均与仲裁程序保持一致,仅在案件管理费上略有差异——调解程序比仲裁程序少收了相当于争议标的额5%的管理费。而CIETAC的调解程序在收费上明显低于其仲裁程序。无论是受理费、调解员报酬,还是其他费用,整体标准都有大幅下调。若调解顺利达成,当事人实际承担的费用可能仅为仲裁成本的一半,甚至低至十分之一。值得注意的是,在CIETAC的调解模式下,当事人通常达成的是一份《调解协议》。该协议虽具有一定约束力,但与仲裁裁决不同,并不具备强制执行力。如果当事人希望增强其效力,可以请求仲裁庭根据《调解协议》的内容作出具有执行力的仲裁裁决。
这一情形涉及调解与仲裁衔接的特殊机制,也就是所谓的“调仲对接”。在此类情形下,CIETAC的调解收费也仅为仲裁收费的30%到50%,仍具有明显的成本优势。
目前来看,多数国际主流仲裁机构的规则中,并未设置类似“调仲对接情形下的优惠收费政策”。因此,从费用角度来看,LCIA等机构的调解服务相较之下显得更为“昂贵”。
以下表格列示了在争议标的额分别为人民币100万、1000万和1亿元时,各机构的仲裁费与调解费估算。因各机构及人员费率差异和计费细节复杂,表中数据为基于公开费率及平均市场水平的保守估算,且未包含税费、差旅费等费用,供对比参考。

在商事争端日益多元化与跨境化的今天,当事人应结合自身实际需求,综合考量不同仲裁机构在调解程序启动效率、费用结构与执行保障等方面的差异,灵活选择“调解——仲裁”或“仲裁——调解——仲裁”的解决路径,最大限度提升纠纷处理的效率与效果。
至此,“仲调联动新格局”系列文章的全景式对比与分析已全部完成。希望本文的探讨,能为企业在复杂商事纠纷中的制度选择与路径设计提供有益参考,助力实现更高效、灵活且可控的争议解决目标。
