2025年7月2日,香港特别行政区政府政制及内地事务局向香港地区立法会提交了名为《同性伴侣关系登记条例草案》的建议立法草案。该建议立法草案实际源于一份由香港地区终审法院于2023年9月5日对“岑某诉律政司司长”案(案件编号:FACV 14/2022,以下简称“岑某案”)所作出的主体判案书。
在该案中,岑某系一名LGBT人士,由于香港地区法律的限制,岑某与他的伴侣于美国纽约注册结婚。岑某希望香港地区可以承认他们的海外同性婚姻,并于2018年入禀香港地区高等法院,经过不断地被裁定败诉后又上诉,最终该案踏入香港地区终审法院的审判庭。在前述的主体判案书中,岑某所诉求的承认香港地区政府承认海外同性婚姻并未获支持,但终审庭认为香港地区政府未有履行积极义务,为同性伴侣确立替代途径以承认他们的婚姻关系,亦无给予同性伴侣适当权利,并颁令要求香港地区政府确立替代框架让同性伴侣关系获得法律承认,相关命令暂缓两年执行。
鉴此,香港地区目前虽仍不承认同性之间的婚姻关系,但对于是否承认海外同性婚姻的态度或已出现摇摆。若将目光放大至全中国,我国台湾地区早于2019年2月21日就通过了支持同性婚姻的《司法院释字第748号解释施行法》;若再进一步将目光着眼于全球,已有超三十个国家/地区承认同性婚姻的法律效力,性少数群体的婚姻问题已逐渐成为当代社会人权保障的核心议题之一。
据国际LGBTI联合会(International Lesbian, Gay, Bisexual, Trans and Intersex Association)2020年的调查数据,我国大陆地区LGBT人数已经达7,000万,这暂未包括港澳台地区及海外来往大陆地区的LGBT人士。在这种情况下,大陆地区虽不支持或承认任何同性婚姻,但对于同性伴侣(特别是跨境的同性关系)之间财产效力、解消方式、收养子女、继承权利等一系列实务问题是亟待探索的,顾而撰写本文,以期能为同性群体厘清部分自身于大陆地区法律框架下的权利义务。
一、跨境同性婚姻在大陆地区法律框架下的现状
(一)大陆地区法律对同性婚姻的立场
我国大陆地区现行法律框架下,《中华人民共和国民法典》(以下简称《民法典》)婚姻家庭编明确规定婚姻为“一男一女”之间的结合。《民法典》第1041条规定:“婚姻家庭受国家保护。实行婚姻自由、一夫一妻、男女平等的婚姻制度。”该条款隐含了对异性婚姻的限定,排除了同性婚姻的合法性。
此外,法释〔2020〕22号《最高人民法院关于适用<中华人民共和国民法典>婚姻家庭编的解释(一)》第2条进一步明确,“与他人同居”仅指有配偶者与婚外异性持续、稳定共同居住的情形,未涵盖同性同居关系。因此,同性伴侣在大陆地区无法通过婚姻登记获得合法配偶身份,其关系在法律上常被视为“朋友关系”或“特殊关系”,缺乏明确的法律地位。
在跨境同性婚姻领域,大陆地区法院对海外注册的同性婚姻持否定态度。
根据《民法典》第143条5之规定,民事法律行为须符合法律、行政法规及公序良俗原则,大陆地区法院现通常以同性婚姻违背公序良俗为由,拒绝承认其法律效力。
例如,在(2019)苏民申7886号案件中,江苏省高级人民法院虽认可美国加利福尼亚州注册的同性家庭伴侣关系,但未赋予其与大陆地区的合法婚姻同等法律效力,仅将其作为财产分割的背景因素。
此外,《中华人民共和国涉外民事关系法律适用法》第27条规定,婚姻关系的法律适用以当事人共同经常居所地法律为准,若无共同居所,则适用法院地法律。由于大陆地区不承认同性婚姻,跨境同性婚姻的法律效力难以获得承认。

(二)域外同性婚姻的立法实践
香港地区虽未承认同性婚姻,但其法律体系在同性伴侣权益保障方面或已取得些许进展。“岑某案”判决要求政府为同性伴侣建立替代性法律框架,或表明香港地区对同性关系权益的保护正逐步推进。此外,香港地区《防止家庭暴力条例》(Cap. 189)已将同性同居关系纳入保护范围,为同性伴侣提供人身安全保障。例如,香港地区法院在处理同性伴侣纠纷时,倾向于承认其共同生活事实,并参考普通法系国家的财产分割原则,给予同性伴侣一定的财产权保障。
台湾地区则在同性婚姻立法上走得更远。《司法院释字第748号解释施行法》自2019年5月24日起赋予同性伴侣合法登记结婚的权利,使其享有与异性婚姻近似的法律地位,包括财产共有、继承及收养等权利。然而,大陆地区法院对台湾地区同性婚姻的承认仍受限于《民法典》的公序良俗原则,尚未有明确判例支持其法律效力。例如,大陆地区法院在处理涉及台湾地区同性婚姻的案件时,可能以《中华人民共和国涉外民事关系法律适用法》第5条为由,拒绝适用台湾地区法律。
相比之下,大陆地区法律对同性婚姻的否定态度致跨境同性伴侣无专法可依,其权益保障依赖于类推适用或民法基本原则,致大陆地区法院出现“同案不同判”的现象较为普遍。例如,在(2020)川0108民初16272号案件中,四川省成都市成华区人民法院认可同性伴侣的共有协议,而在(2021)陕01民终11041号案件中,陕西省西安市中级人民法院因证据不足拒绝认定共有关系。这种不确定性增加了跨境同性伴侣权益保障的难度。

二、同性伴侣在大陆地区财产效力的司法实践
由于大陆地区法律不承认同性婚姻或同居关系,同性伴侣的财产关系无法适用《民法典》婚姻家庭编关于夫妻共同财产或非婚同居财产分割的相关规定。
大陆地区法院在处理此类纠纷时,通常依据《民法典》合同编、物权编或一般民事法律原则进行裁判,导致司法实践中的处理方式多样化。
(一)财产共有关系的认定
同性伴侣在共同生活期间购置的财产,如房产、车辆等,常因出资、登记及协议等因素引发纠纷。
大陆地区法院一般根据《民法典》第303条(共有关系的成立)、第304条(共有物分割)及第308条(按份共有的确定)判断财产归属,优先考虑双方是否存在明确的共有合意及出资证明。若存在书面协议,大陆地区法院通常尊重协议内容;若无协议,则综合出资比例、财产登记及使用情况作出判断。
(二)转账款项的性质认定
同性伴侣在恋爱或同居期间的转账行为常引发争议,大陆地区法院通常需判断其为赠与、借款或共同生活开支,进而决定如何裁判。例如,根据《民法典》第657条(赠与合同)及第675条(借款合同)要求转账方提供证据证明借贷合意,否则倾向于认定为赠与或好意施惠;又如,附有亲密话语或节日祝福的转账通常被认定为赠与。
三、跨境同性婚姻关系解消方式的法律适用
(一)大陆地区对关系解消的处理方式
由于大陆地区不承认同性婚姻,同性伴侣关系解消无法适用《民法典》婚姻家庭编关于离婚的规定。
大陆地区法院通常将同性伴侣关系解消类比为非婚同居关系的终止,适用《民法典》合同编或物权编处理财产分割。同性伴侣可通过协商签订解消协议,明确财产分割及债务清偿方式。例如,(2019)苏民申7886号案件中,双方在美国签署《家庭伴侣关系解除协议》,江苏省高级人民法院参考该协议处理财产分割,确认房屋权属需综合考虑双方出资及特殊关系。
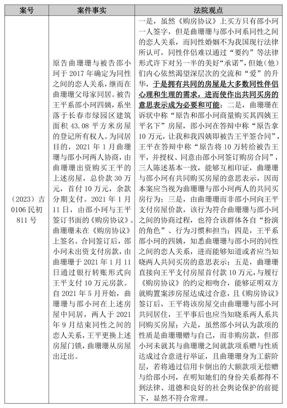
若协商不成,伴侣可通过诉讼请求分割共有财产或返还款项。通常大陆地区法院依据《民法典》第303条(共有关系的成立)及第308条(按份共有的确定),结合出资证明及财产登记情况进行裁判。例如,(2023)吉0106民初811号案件中,吉林省长春市绿园区人民法院认定曲某与邵某存在共同买房合意,确认双方为共同买受人。

(二)跨境同性婚姻解消的特殊性
跨境同性婚姻的解消涉及冲突法问题。依据《涉外法律适用法》第27条规定,婚姻关系的解除适用当事人共同选择的准据法;若无选择,则适用共同经常居所地法律或法院地法律。现行实务之中,大陆地区法院可能以公序良俗为由拒绝适用承认同性婚姻的外国法律,导致跨境婚姻解消的法律适用复杂化。
(三)处理建议
为有效应对跨境同性婚姻关系解消中的财产分割问题,同性伴侣应在关系存续期间或解消时签订明确的财产协议,详细列明财产份额、分割规则及债务清偿方式。
此外,为增强协议效力,建议对财产协议进行公证,并在房产等大额财产上明确登记共有份额;公证协议可显著降低协议被认定无效的风险,为双方提供更强的法律保障。
四、同性伴侣收养子女的法律困境
(一)大陆地区收养法律的限制
《民法典》第1093条明确收养人需为“已婚夫妻双方共同收养”或“无子女的单身人士”,并需满足年满30周岁、具有抚养能力等条件。根据前述规定,同性伴侣无法以夫妻身份共同申请收养。
单身收养虽存在理论可能,但实践中需提交“无配偶证明”并接受民政部门对收养动机是否符合公序良俗的审查。同性伴侣中一方以单身名义申请收养时,常因伴侣关系被认定为“事实婚姻”或违反家庭伦理结构而被拒绝,且收养评估中若发现申请人存在同性伴侣,可能直接援引《民法典》第153条认定收养目的违背公序良俗。
跨境收养的承认更为复杂。若同性伴侣在承认同性婚姻的法域共同完成收养程序,大陆地区法院倾向于援引公共秩序保留原则否定其效力。例如(2019)苏民申7886号案中,该法院虽为财产分割之需采纳了载有同性双亲的美国出生证明作为证据,但明确拒绝承认双方与子女的法律亲子关系,强调“域外文书效力不得对抗我国婚姻家庭制度的基本秩序”。
(二)通过辅助生殖技术生育子女的亲子关系认定
女同性伴侣常采用“A卵B怀”模式(即一方提供卵子、另一方妊娠分娩),但该模式面临亲子认定法律空白。现大陆地区司法实践坚持“分娩者为母”原则,否定基因母亲的亲权主张。依据《人类辅助生殖技术管理办法》第3条(禁止代孕)及《民法典》第8条(公序良俗原则),任何形式的代孕协议均无效,基因母亲无法基于生物学联系获得法律地位。
在福建省厦门市湖里区人民法院审理的全国首例同性伴侣抚养权纠纷中,原告(卵子提供方)与被告(妊娠分娩方)原系同性伴侣,双方通过购买精子、体外受精形成胚胎后移植至被告体内分娩女婴。此案终审虽未公开,但一审立场已清晰表明在现有法律框架下,同性伴侣通过辅助生殖技术生育的子女,仅分娩者被认定为法律母亲,基因贡献方既非母亲也非父亲,不享有任何亲权。这一逻辑使同性伴侣中非分娩方处于完全无保障状态,亦显示出对新型家庭结构保护的缺失。
五、同性伴侣继承权利的法律保障
(一) 法定继承障碍与替代路径
依据《民法典》第1127条确立的继承顺位,配偶系第一顺位法定继承人,然同性伴侣受制于当前法律框架,无法取得“配偶”之合法身份,故完全被排除于法定继承权主张之外;大陆地区法院在审理涉同性伴侣的继承纠纷时,普遍采取将双方关系界定为“朋友”或“合伙人”的处理模式,继而适用一般财产规则进行分配,同性伴侣依赖法定继承路径显存在重大困难。
在法定继承不可行的情况下,遗嘱继承或有可行性。在法律层面,同性伴侣可依据《民法典》第1133条的遗嘱相关规定,通过订立遗嘱明确指定对方为继承人,以此实现个人财产的有效处分;然而,遗嘱效力亦常面临被继承人亲属以法定继承权或伦理观念为由提出的激烈挑战,存在效力被否定或大幅减损的潜在风险。例如,在(2018)苏01民终7358号案中,江苏省南京市中级人民法院虽承认季某与许某之间存有“特殊合伙关系”,却拒绝类推适用婚姻法框架下的继承规则,最终仅基于有限补偿原则判决给予许某父母六万元款项,未能满足遗愿核心诉求。
(二) 同性伴侣继承的实务建议
基于前述法律原则及司法实践中的风险,同性伴侣应积极通过公证遗嘱或签订遗赠扶养协议,明确遗产分配方案,此举可显著削弱亲属的异议空间。另外,依据《民法典》第33条,同性伴侣可互为指定意定监护人,该协议不仅能保障一方在疾病或丧失行为能力时对方拥有法定的医疗决策权限及遗体处置权限,更可与遗嘱等继承文件形成功能互补与效力协同。
六、结论与建议
于大陆地区现行法律框架下,同性婚姻及同居关系不被承认,跨境同性婚姻的财产效力、关系解消方式、子女收养、继承权利等面临法律适用难点。司法实践中,大陆地区法院通过类推适用《民法典》合同编、物权编及一般民事法律原则处理相关纠纷,但因缺乏专门的法律规范,裁判结果常呈现“同案不同判”的现象,对于跨境同性婚姻的权利保护或需更加完善。
香港地区《同性伴侣关系登记条例草案》及台湾地区《司法院释字第748号解释施行法》的立法实践为大陆地区提供了宝贵经验,但跨境同性婚姻权益之保障与现行的公序良俗原则仍存在无法回避的冲突,须更加深入探讨及研究,以取得社会大众可接受的衡平标准。
香港地区的《同性伴侣关系登记条例草案》于2025年9月10日立法会中受大比数否决