一、引言
“市场有风险,投资需谨慎”是金融投资领域的基本准则,私募基金亦不例外。投资者基于对私募基金管理人专业能力及过往经验的信任,将自有财产委托给管理人进行管理、运用及处分,本意当然是获得收益。不过,受市场周期震荡、被投企业的经营状况、甚至管理人自身水平影响,私募基金必然存在损失风险。而在投资损失或风险事件发生时,部分私募基金管理人的风险处置能力短板逐渐凸显:一方面,部分管理人缺乏系统化的止损机制和损失挽回方案,难以有效控制风险蔓延;另一方面,部分管理人也对未履行勤勉尽责义务将可能导致投资者索赔缺乏清晰认知,简单认为投资者应风险自负、自行承担投资损失,由此造成基金损失不断扩大。这种错误认知不仅直接损害投资者合法权益,更对私募基金行业的公信力及长期健康发展构成威胁。
更为关键的是,当投资损失实际发生后,司法实践中对管理人勤勉尽责义务的审查标准始终存在认定难题——现有规则较为笼统、难以直接覆盖市场复杂的投资场景,管理人往往抗辩自身已尽到勤勉尽责义务、损失是由于市场风险导致,因此有关投资失利后、管理人是否尽到勤勉尽责义务的纠纷逐年显著增多。基于上述行业现状与司法困境,本文将结合现行监管规则及典型司法案例,系统探讨管理人运用私募基金财产投资面临损失时,自身勤勉尽责义务的审查标准。
二、如果私募基金发生损失,管理人需举证已履行勤勉尽责义务,否则需向投资者赔偿损失
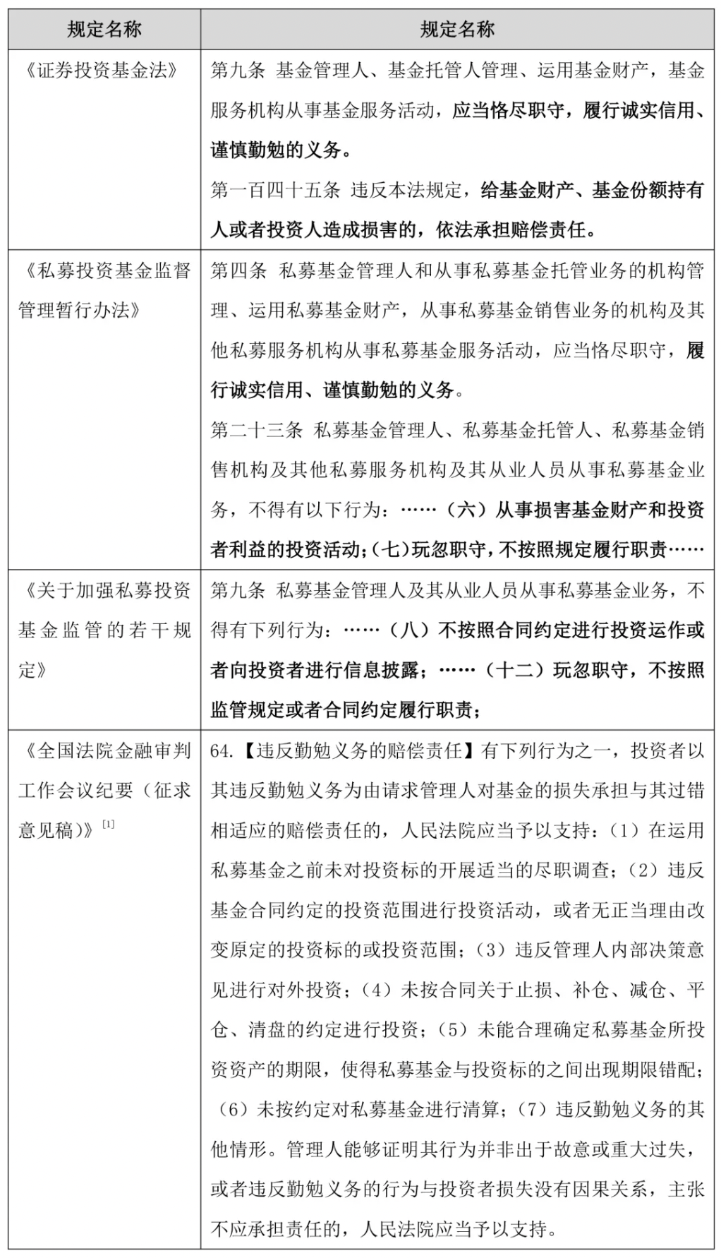
勤勉尽责义务源于英美法系中的“信义义务”,系根植于委托-代理关系下受托人对委托人财产所享有的管理和处分权,通常而言,信义义务包含两大基石:忠实义务(Duty of Loyalty)和勤勉义务(Duty of Care/Diligence)。根据私募基金行业的监管要求,基金管理人在管理、运用基金财产时,需要履行恪尽职守、诚实信用、谨慎勤勉的义务,该义务贯穿基金的募集、投资、管理、退出各个阶段,《证券投资基金法》等法律法规已将其纳入监管框架。具体表现为:

从上述规定中可以看出,现有监管规则要求基金管理人应尽责、诚实、勤勉地管理基金财产,不得存在玩忽职守、不按照规定或基金合同约定履行职责的行为。《全国法院金融审判工作会议纪要(征求意见稿)》则进一步以“列举+兜底”的方式明确了基金管理人违反勤勉义务的具体情形。基金管理人的勤勉尽责义务一般也会在基金合同中体现,标准表述常见为“基金管理人依照恪尽职守、诚实信用、谨慎勤勉的原则管理和运用基金资产”“管理人按照诚实信用、勤勉尽职的原则履行管理人义务”等原则性约定。
就举证责任分配而言,从《全国法院民商事审判工作会议纪要》第94条,“资产管理产品的委托人以受托人未履行勤勉尽责、公平对待客户等义务损害其合法权益为由,请求受托人承担损害赔偿责任的,应当由受托人举证证明其已经履行了义务。受托人不能举证证明,委托人请求其承担相应赔偿责任的,人民法院依法予以支持。”可见,基金管理人应当就其全面履行了勤勉尽责义务承担举证责任。
因此,当私募基金已经发生或可能发生损失时,管理人有义务证明自身已尽到勤勉尽责义务、已最大程度为投资者维护权益。基金管理人应当充分认识自身勤勉义务的具体要求,熟悉现有行业监管要求以及基金合同中的各项义务和责任,在投资失利时不仅要“被动应对”,更要“主动防御”,尽最大程度为投资者减轻损失。基金管理人若主张损失发生后自身不承担责任的,应以充足的证据举证其自身行为并非故意或重大过失,或者投资人的损失与其自身行为无因果关系。
三、司法裁判中对于基金管理人勤勉尽责义务的具体诠释
然而,正如DeMott所言,“信义关系是英美法系中最难以捉摸的概念之一”。[2]从上述监管规定列举与常见合同表述中不难看出,基金管理人勤勉尽责义务的定义与要求较为抽象、往往是原则性规定,特别在私募股权类基金产品中,往往缺少对管理人履职过程中具体的约束性和程序性约定,实务中对于管理人是否履行勤勉尽责义务亦不存在统一的标准,因此往往由司法案例进一步诠释基金管理人在面对投资损失时的必要措施、以履行勤勉尽责义务的具体内涵,具体如下:
(一)积极追索变现基金财产
在(2020)京0105民初57043号案件中,北京市朝阳区人民法院认为,基金管理人万方鑫润怠于履行谨慎勤勉义务的情形贯穿基金“募-投-管-退”的全流程:在募集阶段,基金管理人存在误导投资者可以刚性兑付的嫌疑、有重大过错;在投资阶段,基金管理人未审慎完成尽职调查,而轻信或依赖其他方提供的数据;在投后管理阶段,基金管理人未能落实风控措施,尤其是,虽然基金管理人提交了催收通知书等,但基金管理人代表案涉基金追索底层债务的义务并不仅限于此,基金管理人在案涉基金到期后未采取积极有效措施追索变现基金财产,存在明显过错。综上,裁判机关认为基金管理人存在明显过错、构成重大违约,判决基金管理人赔偿投资者损失及利息。
(二)及时向相关义务人提起诉讼或仲裁、保全对方资产
在(2023)沪0109民初4661号案件中,上海市虹口区人民法院认为,基金管理人在被投资公司2017年度净利润触发回购条款时即具备通过仲裁行权的正当性,即便基金管理人已在2018年10月先行发函主张权利,在发函未果后理应及时提起仲裁,但基金管理人直至被投资公司2018年度净利润触发回购条款后才于2019年7月申请仲裁,可以认定构成迟延行使股权回购请求权。同时,基金管理人在仲裁中提出的财产保全申请亦相应迟延。此外,基金管理人在仲裁中申请保全金额与仲裁回购金额相差甚大,基金管理人对按照2,500万元申请保全并未提供决策依据,亦未作出充分合理解释,本院不予采信,故认定基金管理人在仲裁中所采取的保全措施有所不当……若基金管理人在2017年度净利润触发回购条款后及时提起仲裁,或能在先保全回购义务人名下财产并增大获偿的可能性,而基金管理人迟延行权在一定程度上影响了财产保全的顺位与回款程度,进而影响基金退出与投资者利益。基于上述,裁判机关认为基金管理人在管理过程中未能依法依约谨慎履行管理职责,部分行为存在不当,且基于与投资者损失之间具有法律上的因果关系,判决基金管理人赔偿投资者损失。
类似的,在(2020)沪74民终371号案件中,基金管理人发现被投资公司经营状况不佳后于2018年4月、2018年7月、2018年9月5日等时间多次向原股东发函,但并未采取提起仲裁或要求对方提供财产抵押或担保等合法有效的措施及时挽回损失;签订补充协议修改争议解决方式后,仍未及时向其提起诉讼,而是向原股东发催告函,直至2019年12月13日,管理人才向法院起诉原股东。虽然,提起仲裁或诉讼并不是履行管理人谨慎勤勉义务的必要条件,但管理人未能举证证明其采取了切实有效挽回损失的措施,故一审上海市杨浦区人民法院认为基金管理人在履行诚实信用、谨慎勤勉义务上存在瑕疵,酌定基金管理人赔偿投资者的部分损失。二审上海金融法院维持了上述判决。
(三)切实向投资者履行信息披露义务、协助投资者赎回产品
在(2020)粤01民终15306号案件中,基金合同约定基金单位累计净值等于或低于0.8元时,该基金可提前终止,后管理人预估某日的基金累计净值或跌破0.8元,并通过公众号、官网发布了临时开放等通知。广东省广州市中级人民法院则认为,案涉合同约定了基金管理人的报告义务,管理人未能举证证实已通过合同约定的邮寄、传真或者电子邮件方式向投资人履行报告义务,管理人未能依约履行报告义务,妨害了投资人及时行使赎回基金产品的权利,因此裁判机关判决基金管理人赔偿投资者的部分损失。
(四)基金管理人在面对损失时尽到勤勉尽责义务的正面案例
在(2021)京74民终477号案件中,基金管理人了解涉案基金可能存在投资损失后,主动开展了包括但不限于以下措施:1.与相关主体进行积极沟通;2.与相关方达成回购安排的补充协议并增加第三方担保措施;3.提起法律诉讼等在内的方式维护投资人利益。同时,为避免未来退出阶段投资人之间存在争议,基金管理人召开基金份额持有人大会时还对基金审议议案过程及结果进行了公证,以印证内部决策的程序正当性。最终,基金管理人从实质及程序等两方面证明自身履行了谨慎勤勉义务,北京金融法院由此支持了其主张。
四、结语
在笔者代理的一起私募基金纠纷中,被投企业法定代表人因涉嫌刑事犯罪被立案调查、早已丧失上市可能性、达到基金合同约定的回购条件,被投企业更是经营惨淡、产生巨额亏损,而基金管理人仅向被投企业发函催告、时隔一年后才迫于投资者压力向回购义务人提起仲裁,未采取任何例如财产保全等实际措施挽回投资损失,最终致使回购义务人财产在此期间被另案债权人执行,基金只能以终本执行告终,此举即为基金管理人在投资可能损失时严重损害投资者、违反勤勉尽责义务的典型情形。
而从上述法律法规及裁判案例中不难看出,当基金发生损失时、管理人的勤勉义务的审查标准趋向严格、全面,裁判机关尤其关注其是否真正、实质履行。私募基金管理人应在基金投后管理过程中充分履职,密切关注和跟踪监控投资项目的重要动态和可能的投资风险,一旦私募基金可能发生或已发生损失,基金管理人需立刻根据与投资者约定的风险控制措施,或者基于自身专业判断得出的必要措施,比如积极追索基金财产、催告履约、落实回购等项目退出机制等等,控制投资风险、尽量挽回投资损失、为投资者争取最大利益,并切实、及时向投资者汇报。
基金管理人必须摒弃“形式合规”的侥幸心理,贯彻“实质重于形式”的原则,客观上积极、主动采取行动、主观上努力为投资者挽回损失,从而履行“卖者尽责”义务,避免因疏忽或懈怠而承担法律责任。未来,随着资管行业监管趋严,基金管理人的勤勉尽责义务将更加明确,而投资者亦需更加理性地看待资管产品的风险与收益,以此共同推动行业的健康发展。
脚注
[1]该文件为征求意见稿,目前并未生效,但能从侧面反应人民法院对基金管理人勤勉尽责义务的审查标准。
[2]Deborah A. DeMott. Beyond Metaphor: An Analysis of Fiduciary Obligation. Duke Law Journal, 1988, (5).