专利行政纠纷或侵权诉讼的基础是明确权利要求的保护范围。目前在划分技术特征时,常见采用文字句段阅读习惯,尤其是依据权利要求中的文字句段停顿界限或标点符号,将权利要求中的文字机械式地划分为各个技术特征(“机械式划分”)。然而,这种机械式划分方式虽简单,但从不同立场出发、基于不同目的选择划分技术特征的“颗粒度”时,实际会导致技术方案对比结果截然不同。
因此,在司法实践中,往往需要结合专利文件的实际技术语境,综合分析技术方案所要解决的技术问题以及代表技术创新的技术效果或者功能,对技术特征进行划分(“功能性划分”)。
技术特征的定义
《专利法实施细则(2023修订)》第二十二条:权利要求书应当记载发明或者实用新型的技术特征……权利要求中的技术特征可以引用说明书附图中相应的标记,该标记应当放在相应的技术特征后并置于括号内,便于理解权利要求。附图标记不得解释为对权利要求的限制。……
北京市高级人民法院《专利侵权判定指南(2017)》:8、技术特征是指在权利要求所限定的技术方案中,能够相对独立地执行一定的技术功能、并能产生相对独立的技术效果的最小技术单元。在产品技术方案中,该技术单元一般是产品的部件和/或部件之间的连接关系。在方法技术方案中,该技术单元一般是方法步骤或者步骤之间的关系。
技术特征划分的合理平衡
在专利纠纷案件中,技术特征的划分方式对专利的授权、确权以及侵权认定都有着深远影响。
在专利授权与确权案件中,若技术特征划分过细,权利要求与对比文件之间的区别很可能被过度放大。这将导致一些缺乏新创性的专利申请通过审查(或无效阶段被维持有效),使专利权人获得与其实际创新贡献不相称的垄断性保护,限制公众对相关技术的自由使用,扭曲专利制度应有的平衡。
在侵权案件中,技术特征划分过细同样会对侵权比对产生严重影响。采用全面覆盖进行判断时,很可能因为被控侵权方案缺少某个极为细微的技术特征而被判定不构成侵权。这种结果会过度压缩专利的保护范围,使得专利权人在面对侵权行为时难以获得充分的法律救济。长此以往,专利权人和利害关系人的合法利益将无法得到有效保障,专利制度对创新的激励作用也会被严重削弱。
相反,如果技术特征划分过宽,也同样会引发一系列问题。
在授权和确权案件中,技术特征划分过宽会导致权利要求与对比文件之间的区别被不当缩小,将使得一些原本具有新创性的专利申请被驳回(或被宣告无效)。这不仅对专利申请人和专利权人造成不公正待遇,从长远来看,更会打击发明人的创新积极性,抑制技术创新活力,阻碍社会技术进步。
在侵权案件中,技术特征划分过宽则会导致一些关键的技术特征被忽视,从而被错误认定构成侵权,不当地扩大了专利保护范围,使公众无法自由使用那些在技术实质上与专利不同的技术方案,损害公众利益,造成社会资源错配。

图1 技术特征划分过细与过宽的影响示意图
因此,技术特征的划分对于专利制度的公平性和有效性至关重要。技术特征划分过细或过宽,都可能导致专利授权、确权和侵权认定的偏差。只有科学合理地划分技术特征,才能确保专利保护范围既能充分保护专利权人的创新成果,又不至于过度扩张以损害公众利益,从而实现专利制度的良性运行。
技术特征划分的经典案例
为更直观地理解技术特征划分的重要性及其对专利纠纷案件的影响,以下结合具体案例进行分析。
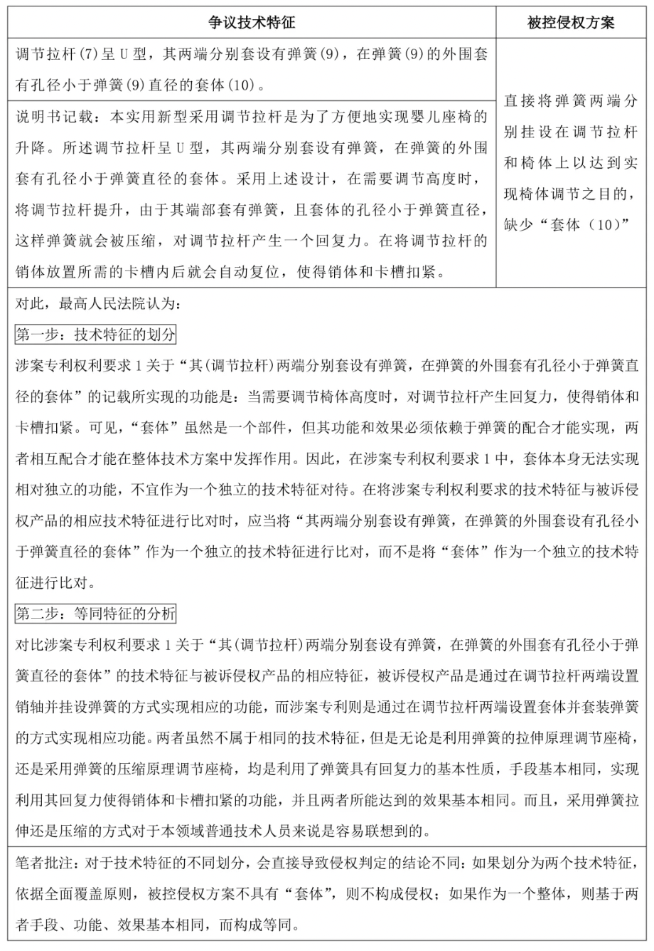
案例1:刘宗贵与台州市丰利莱塑胶有限公司侵害实用新型专利权纠纷一案【案号:(2017)最高法民申3802号】


图2 涉案专利附图
案例2:安徽泾县聚德文化艺术品有限公司、骐轩国际贸易(深圳)有限公司与深圳市盈和皮具有限公司侵害实用新型专利权纠纷一案【案号:(2021)最高法知民终2211号】


图3 涉案专利附图
案例3:张强与烟台市栖霞大易工贸有限公司、魏二有侵犯专利权纠纷一案【案号:(2012)最高法民申字第137号】


图4 涉案专利附图
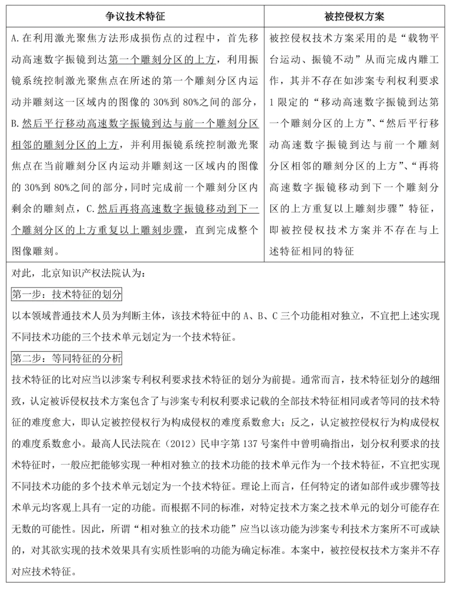
案例4:上海镭立激光科技有限公司与杭州先临三维科技股份有限公司侵害发明专利权纠纷一案【案号:(2015)京知民初字第2097号】

脚注
[1]高任,《权利要求技术特征划分的相关讨论,https://mp.weixin.qq.com/s?src=11×tamp=1750777086&ver=6072&signature=r352ToRyMOW-lOclVX5bQZmJvM2khG9wXvH0IkRd*eM9rnpzkcpfCDXkMY4Hpj0SFNnj5hiHu9bdHiDc4ZMnqqWF1emdX7f49yFDd8fNPpmXrqcnLurG6mxSh4-Ym4T*&new=1,访问时间:2025年6月24日