一、案件背景
《中华人民共和国民法典》(以下简称“《民法典》”)第三十五条规定:“监护人应当按照最有利于被监护人的原则履行监护职责。监护人除为维护被监护人利益外,不得处分被监护人的财产。”依据此条文,法定监护人可否代被监护人作出股权转让的意思表示?如何判定该股权转让意思是否有利于被监护人?
股权转让纠纷相较于股东资格确认、公司决议纠纷等案由,为实践中的高频争议[1]。若涉及监护人利益认定问题,则审理过程中更为复杂。笔者近期代理的案件就遇到了类似困境:该案委托人为台湾同胞,其父因中风丧失意识成为被监护人,无法进行任何交流。经台湾地区法院裁定,委托人被确认为法定监护人,其母则被列为“会同开具财产清册之人”[2]。现由于委托人父亲在大陆持有某公司100%股权需转让,虽已提前完成了法定代表人变更,但未着手股权转让其父便突发中风,难以证明股权转让意图的真实性。
此情形下,应如何推进股权转让程序,完成股权变更登记?如何避免衍生前述争议风险?涉台因素将导致哪些特殊情形?笔者经与当地政府承担市场主体登记工作的部门(以下称“登记机关”)的多轮线下沟通,历时半年,终顺利完成公司股权转让变更,维护了各方的最佳利益。特撰成文,与诸位分享。
二、对被监护人利益的维护认定
(一)常规流程
根据《民法典》第三十五条第一款规定,监护人代理被监护人股东转让股权是否有效,应根据股权转让是否确为维护被监护人利益进行判断。然而,如何认定股权转让系充分维护被监护人利益,法律并未设定明确标准,实践中亦存在争议。对此,需及时与登记机关沟通,重点论证股权转让系被监护人真实意思表示或为维护被监护人最佳利益。

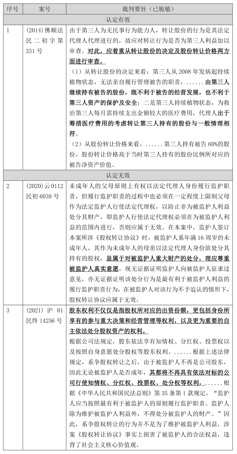
综合前述案例,实践可将股权代转行为归为“法定监护人代限制民事行为能力人(如未成年子女等)转让股权”以及“法定监护人代无民事行为能力人(如植物人等)转让股权”两类。鉴于股东权利不仅指股权对应的出资份额,更包括身份所享有的参与重大决策和经营管理等权利(参见(2021)沪01民终14256号案件),在代未成年子女转让股权的情形下,若无法得到子女的事后追认,即使转让价格公允,也多难以获得法院支持。
而在无民事行为能力的情境下,股权附属的身份权利已不再重要,对股权转让行为的认定应回归“股权转让决定”与“股权转让价格”两方面判断(参见(2014)佛顺法民二初字第331号案件)。即:股权代转行为是否符合一般情理?对公司经营或被监护人资产是否存在积极作用?股权转让的价格是否公允?归根结底,上述判断标准均源于《民法典》第三十五条的规定,是对认定股权转让行为确为维护被监护人利益这一原则作出的细化判断标准。
(二)涉台认定差异
以笔者代理的案件为例,“台湾股东将股权转至大陆股东”将涉及“股权外转内”的衍生程序,而在被监护人丧失意识的情况下,双方台胞身份加剧了上述认定的不确定性。笔者曾多次电话咨询当地登记机关,从联络员至机关领导均回复未处理过类似情形而无法办理,建议等待被监护人死亡后按遗产处理。笔者只得三次亲赴当地,终得以完成变更。
1.材料准备
首先,“确认委托人法定监护人身份的民事判决/裁定书”作为最基础、最关键的前置材料,需完成两个流程:(1)由台湾地区法院在先出具裁定,确认监护关系成立;(2)再经公司所在地法院裁定,认可台湾裁定书在大陆的法律效力。简言之,台胞监护人必须准备“台湾地区裁定书”及“大陆地区裁定书”,作为线下咨询乃至后期工商变更的重要前置材料。
其次,为尽可能减少往来咨询及补充材料的时间成本,笔者建议将工商变更所需的常规材料(可通过电话咨询中获取清单)一并打印备存,方便线下咨询时顺带核验。具体材料因地区或事项而异,本案涉及股权转让协议、股东会决议及新公司章程等材料,仅供读者参考。
2.法理分析(民法典规定+裁定文本+公司实际运营视角)
前置材料备齐后,如何在线下有效沟通则为重中之重。本案通过对裁决书文本、《民法典》规定及公司运营实际需求进行三重论证,最终取得良好成效。
(1)基调确立——民法典规定:沟通全程均以《民法典》第三十五条作为基础展开。笔者以该条文为引,向机关领导阐明本案背景后,立刻切入对该条文的解读,旨在扭转登记机关“无法进行股权变更”的固有观念,将问题重心转移至“如何证明本案中的股权转让行为系充分维护被监护人利益”。对此,建议分别论证“人的有利”与“事的有利”。
(2)“人选本身”对被监护人有利——裁决书文本:即明确监护关系成立的台湾及大陆裁定。在问题重心转移至如何证明“股权转让系为充分维护被监护人利益”后,登记机关将关注裁定书的实质内容。在前置材料准备过程中,建议提炼裁定重点,提前厘清选定监护人的原因、逻辑等,以便登记机关作出判断。
本案台湾裁定对监护人的选定理由进行了详尽的说明,在列举法律条文的同时,明确认定委托人作为法定监护人“符合受监护宣告之人之最佳利益”。此结论对后续流程的推进起到了关键作用。

来源:台湾裁定书节选

来源:大陆裁定书节选
借由上述文本,笔者特别摘出台湾法院选定监护人的标准,旨在证明法院已充分考虑被监护人的“身心状态、生活及财产状况、共同生活之人间的情况状况”以及监护人“职业、经历、意见、利害关系”等多重因素,监护人的选定“符合受监护宣告之人最佳利益”。
(3)“股权转让行为”对被监护人及公司有利——公司实际运营角度:前文提及本案另有一有利事实,即意外发生前,委托人父亲已着手进行公司权利让渡,并实际完成了法定代表人变更。此事件可侧面印证委托人是代其父完成既定的权利让渡,而非独立作出新的意思表示,为整套逻辑链条增强可信度。此外,基于登记机关的职能要求,笔者从公司实际运营的角度出发,强调若无法完成股权转让,公司将面临控制权抽离、日常运作面临停滞的现实困境。
以上三点相互印证,当地登记机关最终同意在股权转让价格公允的前提下,由委托人代其父在股权转让协议及股东会决议等文件签字,以推进股权转让流程。但在常规工商变更材料外,为确保程序正当合法,还需要最后一份特殊材料。
3.免责说明
除台湾裁定确认的法定监护人外,另一角色同样得到登记机关高度关注,即前文提及的委托人母亲——被监护人的“会同开具财产清册之人”。在台湾地区法律中,所谓“会同开具财产清册之人”,是指在法律程序中,与监护人共同编制受监护人财产清册的人员。具体职能方面,监护人应在监护开始后两个月内,会同法院指定或亲属会议指定的人员,共同编制受监护人的财产清册,并向法院陈报。这一角色通常出现在监护宣告或辅助宣告的法律程序中,旨在确保受监护人的财产状况透明、准确,防止其财产被不当使用或挪用。
为使流程顺利推进,登记机关首先要求笔者提供已提交至台湾法院的财产清册。理由是,若清册中包含案涉公司资产,则可视为法院已对监护人代为处理公司资产作出合法性认可。然而,经笔者核实,该清册仅涉及被监护人的台湾地区资产,与大陆资产无关。为消除登记机关疑虑,笔者提出以《情况说明》及《承诺函》作为替代材料提交,最终获得认可。
(1)《承诺函》:该函由法定监护人签署,承诺其股权转让行为系为充分维护被监护人利益,由此产生的一切后果均由监护人承担。该函签字后通过台湾地区公证并经海基会转寄大陆,流程中的公证环节同样可起到增信作用,可谓一举两得。

来源:监护人承诺函文件
(2)《情况说明》:仅有利益相关人作出的《承诺函》略显单薄,需辅以《情况说明》。该文件由委托人母亲,即本案会同开具财产清册之人签署,侧面证明法定监护人代行股权转让的行为已被其知晓并认可。

来源:开具财产清册之人情况说明文件
三、材料提交
完成清税流程后,最后一步是按照当地登记机关要求递交材料审核。在材料齐备情况下:(1)税务机关核验时间视公司实际情况而定;(2)登记机关通常在收到材料后七日内完成变更,不同地区或有差异。本案委托人需额外进行线上身份认证(各地操作平台存在差异,以笔者办理地区为例,身份核验平台为支付宝-政务小程序)。若遇到类似情形,务必提前核实是否办理过台胞证、系统有无开放台胞证的登陆渠道等,否则务必提前与登记机关沟通或进行线下身份核验,避免流程停滞。
四、总结
回顾本案,处理此类涉台股权转让中的监护人利益认定问题,核心在于紧扣《民法典》第三十五条“最有利于被监护人”条款,并将其转化为登记机关能够审查采信的具体方案。我们的尝试主要围绕三点展开:一是通过两岸法院裁定的有效衔接,确立监护人身份的合法性与正当性;二是从公司实际运营需求与被监护人既往意图出发,论证股权转让行为的必要性与合理性;三是运用承诺函与情况说明等辅助文件,弥补程序上的潜在瑕疵,最大限度控制风险。
当然,本案的解决路径得益于特定的案情及与当地登记机关的有效沟通,未必能完全适用于所有情况。谨此抛砖引玉,希望为遇到类似困境的朋友提供一个参考视角。
脚注
[1]参见《股权继承诉讼法律风险之(九) ——监护人代为行使股东权利法律问题探究(上)丨威科先行》
[2]台湾地区术语,指代同监护人共同编制被监护人财产清册的人员。