兰迪研究 兰迪研究
LANDING RESEARCH
兰迪研究
首页 兰迪研究 专业文章 文章详情
从“挪用资金”到“背信”:上市公司非经营性资金占用的罪名界分

一、 基本案情引入

 

在上市公司非经营性资金占用问题中,罪名的精准认定直接关系到罪责刑的相适应。同为案例库中的经典案例,(2007)浦刑初字第1521号张某案与(2020)新0203刑初98号秦某案呈现出一个引人瞩目的共同点:检察机关最初均以“挪用资金罪”提起公诉,但法院最终均改判为“背信损害上市公司利益罪”。

 

 

图片

基本案情

 

这两起跨越十余年的案件,指控罪名与判决罪名都存在显著差异。法院的改判并非出于偶然,而是源于两罪在主体、行为方式、侵害客体等构成要件上的关键区别,体现司法实践中对挪用资金罪与背信损害上市公司利益罪(以下简称“背信罪”)的深刻辨析。

本文将由张某案与秦某案的裁判逻辑出发,深入剖析两罪的核心分野,探讨二者竞合时的处理规则,并由此反思相关案件的辩护策略,以期明晰法律适用的边界。

 

二、 两罪的核心区别(改判的原因)

 

法条链接:

 

  • 《刑法》第二百七十二条【挪用资金罪】公司、企业或者其他单位的工作人员,利用职务上的便利,挪用本单位资金归个人使用或者借贷给他人,数额较大、超过三个月未还的,或者虽未超过三个月,但数额较大、进行营利活动的,或者进行非法活动的,处三年以下有期徒刑或者拘役;挪用本单位资金数额巨大的,处三年以上七年以下有期徒刑;数额特别巨大的,处七年以上有期徒刑。

  • 《刑法》第一百六十九条之一【背信损害上市公司利益罪】上市公司的董事、监事、高级管理人员违背对公司的忠实义务,利用职务便利,操纵上市公司从事下列行为之一,致使上市公司利益遭受重大损失的,处三年以下有期徒刑或者拘役,并处或者单处罚金;致使上市公司利益遭受特别重大损失的,处三年以上七年以下有期徒刑,并处罚金:

    (一)无偿向其他单位或者个人提供资金、商品、服务或者其他资产的;

    (二)以明显不公平的条件,提供或者接受资金、商品、服务或者其他资产的;

    (三)向明显不具有清偿能力的单位或者个人提供资金、商品、服务或者其他资产的;

    (四)为明显不具有清偿能力的单位或者个人提供担保,或者无正当理由为其他单位或者个人提供担保的;

    (五)无正当理由放弃债权、承担债务的;

    (六)采用其他方式损害上市公司利益的。

    上市公司的控股股东或者实际控制人,指使上市公司董事、监事、高级管理人员实施前款行为的,依照前款的规定处罚。

    犯前款罪的上市公司的控股股东或者实际控制人是单位的,对单位判处罚金,并对其直接负责的主管人员和其他直接责任人员,依照第一款的规定处罚。

 

图片

 

a) 秦某案法院理由

 

i.不构成挪用资金罪:案涉4000万元借款未履行准油股份内部审批程序,准油股份否认该借款且由中安融金与创越能源商谈,服务费及利息由创越能源支付,同时中安融金作为商业保理公司超范围放贷致借款合同无效,该款项未成为准油股份财产,且无证据证明秦某提议或指使签订《委托收付资金协议》,其不具挪用主观故意,4000万元流入创越能源关联公司、2785万元备用金在两公司间流转属关联交易,秦某未个人使用

ii.构成背信罪:秦某时任准油股份董事长,利用职务便利操纵上市公司虚假借贷、借支备用金供关联方使用,规避审批和信息披露,违反忠实义务,导致公司被证监会处罚、账户冻结并支付高额费用。

 

b) 张某案法院理由

 

i.构成挪用资金罪:从行为特征看,张某作为上海科技董事长,个人决定将公司资金借予斯威特集团,虽资金往来走财务流程、有手续。但实质上,其未向财务人员讲明资金具体用途、隐瞒真相,未召开董事会告知,随意支配资金经子公司层层流转入大股东账户,逃避本公司财务监管,符合 “以个人名义将公款供其他单位使用”,且侵害公司对资金的占有、使用、收益权,形式与实质均契合挪用资金罪构成。

ii.构成背信罪:张某系上市公司上海科技董事长,违背对公司的忠实义务,利用职务便利,与大股东实际控制人协同,在无交易基础、无利息约定下,无偿将公司1.7亿元资金划拨给关联公司斯威特集团,操纵上市公司进行不正当关联交易,侵害公司财产权,导致公司无法正常占有、处分和收益。

iii.竞合:张某行为同时符合挪用资金罪与背信损害上市公司利益罪构成,属于法条竞合,将在下文做进一步分析。

 

三、 竞合时的处理逻辑:为何最终判定背信罪?

 

正如上文所述,张某的行为同时满足了挪用资金罪与背信罪的构成要件,是典型的法条竞合情形。法院遵循法条竞合的处理规则,最终判定张某为背信罪,揭示了上市公司资金占用案件中罪名竞合的处理范式。

判决书原文节选:二罪竞合时应判断其法条适用的时间效力与竞合关系。

首先,依据从旧兼从轻原则,在一个行为同时符合新旧刑法规定的时候,应该适用处罚较轻的新刑法条文。张某的挪用行为发生在刑法修正案(六)施行之前,且背信损害上市公司利益罪处刑相对挪用资金罪较轻,故按照从旧兼从轻原则,对于张某的犯罪行为应以背信损害上市公司利益罪定罪。

其次,仔细比较两罪的犯罪构成,背信损害上市公司利益罪所规定的第一款行为,即公司高管人员无偿向关联企业挪用单位资金的行为系挪用资金罪的具体规定,包容于挪用资金罪的犯罪构成,二者属于特别法与一般法的法条竞合关系,仅在本案中应按照特别法优于一般法的规定处理。

最后,从本案的犯罪性质来看,张某作为上市公司的董事长,无论是从主体身份还是犯罪的客观方面等均更为符合背信损害上市公司利益罪,对张某按照此罪定罪处罚更准确。

法院遵循法条竞合的处理规则,最终判定张某为背信罪。透过该案判决,我们可以得出上市公司资金占用案件中罪名竞合的一般处理逻辑:当上市公司特殊主体实施资金占用行为时,若行为同时符合挪用资金罪和背信罪的构成时,遵循特别法优于一般法原则,优先适用背信罪;若行为发生在背信罪增设前,需比较法定刑并适用“从旧兼从轻”原则;最终定罪还需要考虑实质判断标准,考量是否存在“违背忠实义务、是否操纵上市公司破坏管理秩序”的背信罪构成要件。

 

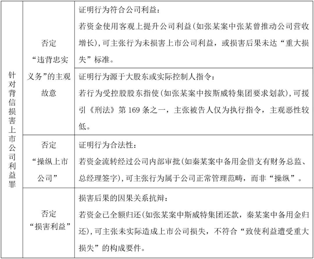
四、 辩护策略

 
图片

 

图片
RECOMMEND
相关推荐