2023年1月13日,生态环境部和海关总署联合发布2023年第2号《关于发布进口货物的固体废物属性鉴别程序的公告》:为贯彻《中华人民共和国固体废物污染环境防治法》,进一步加强进口货物的固体废物属性鉴别工作,现发布《进口货物的固体废物属性鉴别程序》,该程序自发布之日起实施,《关于发布进口货物的固体废物属性鉴别程序的公告》(生态环境部 海关总署公告2018年第70号)同时废止。
经对比分析,2023年2号公告中新《进口货物的固体废物属性鉴别程序》(以下称《鉴别程序》)与2018年70号公告中旧《鉴别程序》相比主要有以下变化:
01

02
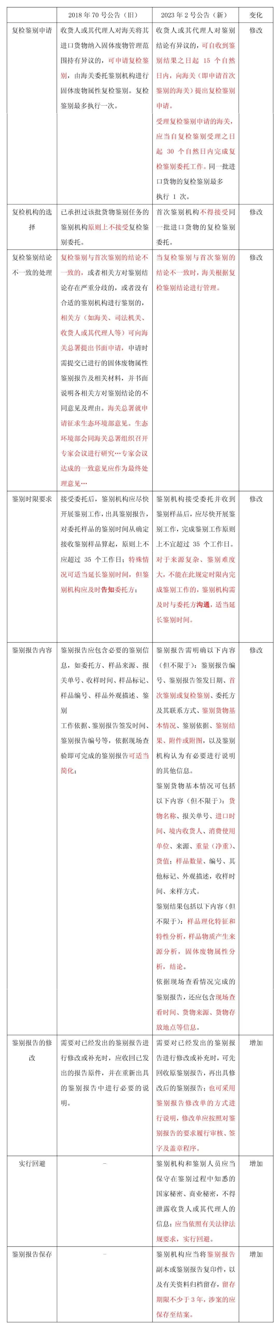
1、复检鉴别申请时限,旧《鉴别程序》中对复检鉴别时限没有具体规定,新《鉴别程序》明确了自收到鉴别结果之日起15日内向首次鉴别的海关提出复检鉴别申请,受理申请的海关应自受理之日起30日内完成委托。
2、复检机构的选择,新《鉴别程序》强调了复检鉴别机构与首次鉴别机构不能是同一家,以保证复检鉴别程序的有效性。兰迪律师海关团队代理的案件中,就有首次鉴别结果为固体废物,而复检鉴别结果为非固体废物的情形。
3、旧《鉴别程序》中,当复检鉴别与首次鉴别结论不一致时,由海关总署和生态环境部组织召开专家会议进行研究,专家会议达成的一致意见作为最终处理意见;而新的《鉴别程序》明确了此种情况根据复检鉴别结论进行管理。
4、新旧《鉴别程序》对鉴别时效的规定都为35个工作日,需要延长鉴别时间的,新《鉴别程序》将原来的“鉴别机构告知委托方”修改为“与委托方沟通延长时间”。
5、新《鉴别程序》扩充了鉴别报告的具体内容,明确鉴别报告需要体现包括货物基本情况、鉴别结果等内容。
6、如需修改鉴别报告,新《鉴别程序》除了收回原鉴别报告重新出具外,还规定了可以采用鉴别报告修改单的方式进行说明。
7、新《鉴别程序》增加了鉴别机构和鉴别人员实行回避的规定。
8、新《鉴别程序》增加了鉴别报告保存的相关规定。

03
1、新《鉴别程序》增加了对海关和鉴别机构联合采样的要求:采样工作需在收货人或其代理人的见证下进行,且鉴别机构人员不少于 2 人。
2、新《鉴别程序》增加了采样时需由收货人或其代理人见证并签字确认的规定。
3、新《鉴别程序》增加了复检样品采样的规定。
4、新《鉴别程序》增加了样品申请退样的规定。

04
1、新《鉴别程序》删除了旧《鉴别程序》中鉴别费用的相关内容。

05
1. 复检申请期限:
旧《鉴别程序》虽未直接规定申请复检的期限,但是《海关化验管理办法》中有15日内提出复验申请的要求,在实务中,部分海关也会要求收货人或其代理人在15日内提出复检申请。新《鉴别程序》明确规定了自收到鉴别结果之日起15个自然日内提出复检鉴别申请,很多收货人对固废鉴别程序不熟悉、缺乏该期限意识,往往会错过复检鉴别的申请期限导致企业丧失复检权利。
2.复检终局制度:
旧《鉴别程序》对复检鉴别与首次鉴别的结论不一致的,或者相关方存在严重分歧的,规定了相对复杂的处理办法,即先由相关方向海关总署提出书面申请,海关总署就申请征求生态环境部意见,生态环境部会同海关组织召开专家会议进行研究,专家会议达成的一致意见作为最终处理意见,如难以达成一致意见,则需要再次召开专家会议。该程序非常不具有实操性,一方面该机制规定本身并不清楚,另一方面需要海关总署和生态环境部共同协调处理,工作推进难度大。而新《鉴别程序》直接规定当复检鉴别与首次鉴别的结论不一致时,海关根据复检鉴别结论进行管理,对收货人来说可谓是极大的利好消息,既改变了旧程序规定的不清晰,给收货人提供了明确的指引,同时也能提升鉴别程序效率,节约收货人可能产生的滞箱费和港区堆存费等成本。
3. 复检鉴别结论的救济
2022年6月发布的《进口货物的固体废物属性鉴别程序(征求意见稿)》曾规定:“收货人或其代理人对复检鉴别结论不服的,可以依法申请行政复议,或依法向人民法院提起诉讼。”但是在正式稿发布时却删除了该条规定,兰迪律师海关团队在征求意见稿发布时就针对该问题展开过讨论,即是否可以就复检鉴别结论进行行政复议或诉讼?根据《行政复议法》,能够进行行政复议或诉讼的是具体行政行为,而复检鉴别结论由鉴别结构作出,根据新《鉴别程序》的定义,鉴别机构“是指从事固体废物属性鉴别的专业技术机构”,鉴别机构并非行政机关,其作出复检鉴别结论的行为也并非一种具体行政行为,故而认为复检鉴别结论不具有可诉性,正式稿的修改修正了征求意见稿在法理上的相悖之处。
以上变化内容可以看出,从2018年到2023年,经过几年的理论探索和实践经验的累积,新《鉴别程序》在保留原程序基本框架的基础上,逻辑更加清晰、合理,修订后的程序更加严谨、务实,修改处很多是以往固废案件鉴定的软肋之处,新《鉴别程序》对收货人及其代理人来说指导意义更明确、可操作性更佳。
