国内数字藏品市场野蛮生长,数字藏品平台良莠不齐,监管部门加强执法,平台资质是否完备成为执法首要口径。近日,广西百色市公安局某分局针对某数字藏品平台未取得ICP资质发行数字藏品相关事宜交由刑侦大队处理,由此可见,数字藏品平台基于自身业务范围,厘清资质证照要求,不仅为合规经营的前置条件,还为规避刑事风险的首要防火墙。
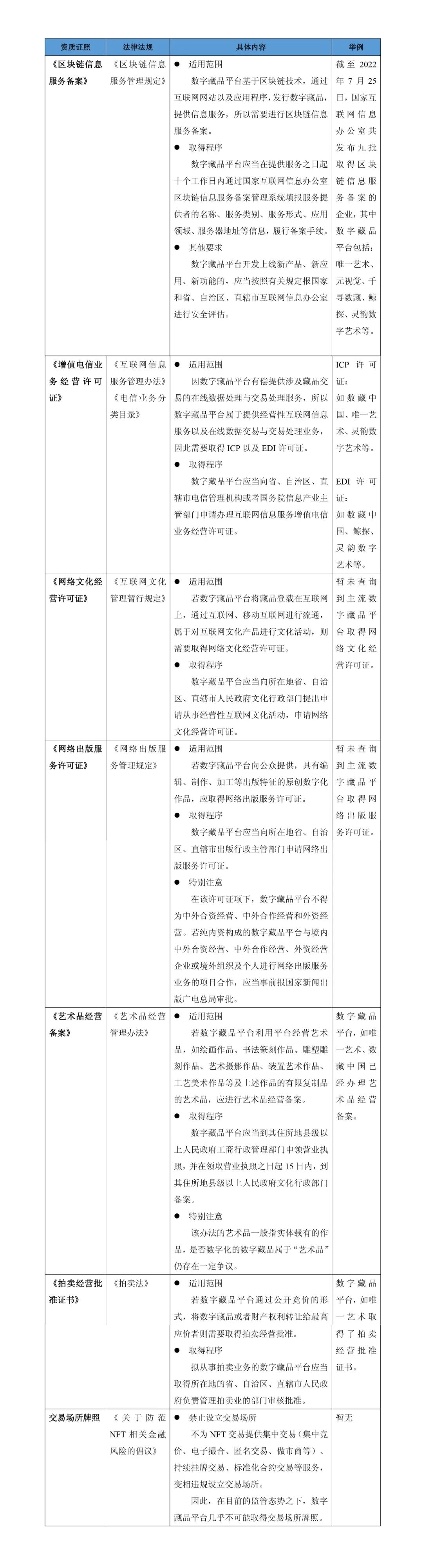
01
02
北京时间3月7日以来,全球股市持续低落,但大宗商品市场却持续暴涨。国际油价、欧洲天然气期货价格都创下历史新高,LME镍更是在两个交易日内连续大涨,价格从3月初的25000美元/吨左右一路飙升至最高超过10万美元/吨,最高涨幅近250%。
自新冠疫情爆发并蔓延以来,我国海外工程项目受到很大影响,建设工程项目所处的具体行业、纠纷情况和现实局面虽不同,但问题类似,有如无法正常施工、工期延误、部分或全面停工、开复工困难、承包方工程建设成本增加、业主方延付和拒付进度款、变更和签证困难、项目公司进入东道国法律破产程序、项目公司与当地外籍员工或本国国籍员工发生劳动用工纠纷等。
NFT,全称为Non-Fungible Token,指非同质化代币,NFT是一枚不可替代令牌,是区块链上的一个独特的数字项目,因此加载了NFT 的文字、图片、视频相当于在数字世界有了唯一的身份识别。
EPC是建设工程通行的总承包模式之一,具体是指工程总承包企业按照合同约定,承担工程项目的设计、采购、施工、试运行服务等工作,并对承包工程的质量、安全、工期、造价全面负责。相比于传统的设计、施工、采购分离的模式,EPC在成本控制与进度管理方面具有一定的优势。在以大型装置或工艺过程为主要核心技术的工业建设领域,如大型石化、化工、橡胶、冶金、制药、能源等项目,通常会采用EPC模式进行。
2022年4月27日,谷爱凌在离开中国时一句“谢谢中国”,网络上可谓轩然大波。
2022年3月,由奥密克戎变异株引发的疫情,在上海进行大面积爆发。3月15日起,为做好疫情防控,上海发布一系列的管控措施,如对重点区域进行封控、施行交通管制、限制物流运输等。疫情防控不仅影响了人们的正常生活,同时导致企业不能正常运营、生产,严重影响了上海的经济发展。