公司人格独立和股东有限责任是公司法的基本原则。否认公司独立人格,由滥用公司法人独立地位和股东有限责任的股东对公司债务承担连带责任,是股东有限责任的例外情形,旨在矫正有限责任制度在特定法律事实发生时对债权人保护的失衡现象。实践中常见的滥用行为有人格混同、过度支配与控制、资本显著不足等。
相较于公司法人人格否认一般规则中意思独立和财产独立两个判断标准,一人有限责任公司法人人格否认仅有财产独立一个标准。这是由于《公司法》规定一人公司不设股东会,重大事项由该一人股东决定,使得一人公司的公司意志与股东意志高度重合,一人公司极易受到股东操控,从而可能损害债权人利益。因此,为了保护一人公司债权人利益,降低交易风险,《公司法》通过年度法定审计和法人人格否认举证责任倒置来加重一人公司和股东义务,加强对一人公司的法律规制。
本文将结合最高院、各省高院及部分中院的判例,从司法实务的角度来阐述一人有限责任公司股东责任的承担。
01

02
(一)一人公司股东承担连带责任的常见情形
1、一般情形:一人公司股东责任的承担。

以上案例可以看出,司法实务中,对于一人公司法人人格否认举证责任倒置的证明标准较为严格,但并非无底线,一人公司股东应承担自身财产和公司财产独立的初步证明责任。若一人公司及其股东已提交规范完整的年度审计报告、专项审计报告、章程、制度等证据,且相关内容足以反映自身财产与公司财产分别列支列收,单独核算,利润分别分配和保管,风险分别承担,未见混同迹象,即应当认定一人公司股东已经完成了相应的举证责任。若债权人仍提出异议,应当提供足以反驳的证据,否则应当承担举证不能的法律后果。
2、一人公司前股东责任的承担。

通过上述案例可以得出,一人公司股权转让不免除原股东对公司原债务的责任承担,前后股东均需证明公司财产与股东自身财产未发生混同。否则,应对其各自担任股东期间的一人公司债务承担连带责任。
3、非一人公司变更为一人公司,债务形成于变更为一人公司前,股东责任的承担。

对于非一人公司股东而言,除了股东变更为一人公司股东外,均不应对公司形式变更前或变更后的公司债务承担连带责任。而对于变更后的一人公司股东,不仅应对一人公司的债务承担连带责任,还需对变更前的非一人公司债务承担连带责任。
4、一人公司变更为非一人公司,股东责任的承担。

债务形成于一人公司期间,一人公司股东不能证明自身财产与一人公司财产独立,应对公司变更前的一人公司债务承担连带责任并无争议。而公司变更后,一人公司股东或变更为非一人公司股东或退出公司。如一人公司股东变更为一般有限责任公司股东,根据《公司法》第3条,应以其认缴的出资额为限对变更后的公司承担责任;如一人公司股东退出公司,则对变更后的公司债务不承担责任。
5、一人公司为其股东提供担保,导致公司因承担担保责任无法清偿其他债务的,股东责任的承担。

《最高人民法院关于适用<中华人民共和国民法典>有关担保制度的解释》通过第10条第1款的规定,认可了一人公司对内提供担保的合法性,同时,又在第2款对一人公司财产混同的股东责任进行了明确认定,即提供担保时的股东无法证明自身财产独立于公司财产的,应当对公司债务承担连带责任。
(二)实质一人公司的认定
1、国有独资公司、国有独资公司设立的全资子公司
(1)国有独资公司
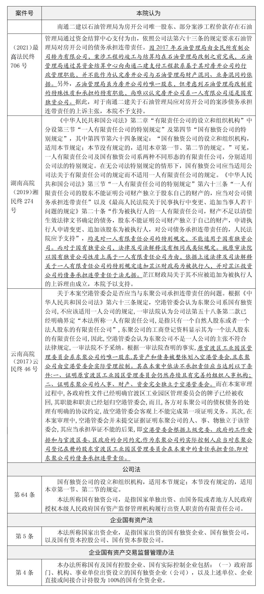
对于国有独资公司,司法实践中已形成了较为统一的认定,即不适用一人公司的举证规则。

1)关于国有独资公司的认定
根据《公司法》第64条第2款国有独资公司的定义可知,《公司法》意义上的国有独资公司仅包括“国家单独出资”且“由国务院或者地方各级政府授权同级国有资产监督管理机构履行出资人职责”的有限责任公司。
但政府部门、机构、事业单位单独出资设立的有限责任公司是否属于国有独资公司的认定,理论界尚存争议。较多观点认为,政府部门、机构、事业单位全资设立的子公司,不属于国有独资公司。因为《公司法》64条第2款定义的国有独资公司,并不包括“政府部门、机构、事业单位单独出资”设立的有限责任公司。因此,不宜将政府部门、机构、事业单位单独出资设立的有限责任公司纳入国有独资公司的定义范畴,故应当适用一人公司的特别规定。如云南高院(2017)云民终46号判决空港管委会对东聚公司的债务承担连带责任。亦有部分观点认为:政府部门、机构、事业单位单独出资设立的有限责任公司,属于国有独资公司。因为从《企业国有资产交易监督管理办法》第4条第(一)款在国有及国有控股企业、国有实际控制企业的范围中将“政府部门、机构、事业单位出资设立的国有独资企业(公司)”列举其中可知,政府部门、机构、事业单位单独出资设立的有限责任公司的资产属性未发生本质变化,其最终出资人也即实质出资主体符合《公司法》64条第2款国有独资公司的出资规定。因此,应将政府部门、机构、事业单位全资设立的子公司纳入国有独资公司的定义范畴从而排除对一人公司制度的适用。
值得关注的是,2021年12月24日公布的《公司法(修订草案)》,将现行《公司法》中关于“国有独资公司的特别规定”已由“国有出资公司的特别规定”取代,不难看出,扩大国有出资公司范围,加强国有资产监管与保值增值是今后的立法方向。
2)国有独资公司股东责任的承担
虽然《公司法》第64条第1款对国有独资公司适用第一节和第二节规定的范围,限缩在国有独资公司的“设立和组织机构”上,并未排除国有独资公司“设立和组织机构”之外的内容适用第三节一人公司的特别规定,且从64条第2款国有独资公司的定义可以看出,国有独资公司和一人公司,均属有限责任公司,均仅有一个投资主体,二者在公司股权结构上具有明显的相似性。
但司法实务中,普遍观点认为,《公司法》将国有独资公司与一人公司并列规制的立法逻辑显示,二者性质不同,并非种属关系,在无特别规定的情形下,国有独资公司应适用《公司法》关于有限责任公司的规定,不适用一人公司的特别规定。
(2)国有独资公司全资设立的子公司
对于国有独资公司全资设立的子公司,司法实践中已形成了较为统一的认定,即适用一人公司的举证规则。

2、一人公司股东与一人公司共同设立的公司
对于一人公司股东与一人公司共同设立的公司,司法实践中已形成了较为明确、统一的认定,即参照适用一人公司的举证规则。

3、夫妻公司
对于夫妻共同出资设立的有限责任公司是否为一人公司的裁判观点,司法实践存在仍未统一的现状。

通过上述判例可知,对于夫妻公司是否为一人公司的认定,最高院尚未达到观点一致。因而,设立夫妻公司,有必要提前做好风险隔离,以防范公司经营期间可能出现的风险。如:发起设立有限责任公司时自愿备案财产分割协议,明确夫妻双方以各自财产对公司出资;规范公司财务制度,避免人格混同;通过搭建股权架构方式避免由夫妻二人直接持有目标公司股权等。
03
综上,认定一人公司是否构成人格混同,司法实践中已逐渐形成了较为清晰的裁判标准和裁判规则。一人公司股东需通过证明公司具有规范的财务制度和完整的收支明细来证明自身财产独立于公司财产。完整合法的公司财务账册、审计报告、纳税证明等在符合上述标准的前提下,往往能作为股东财产独立于公司财产的依据。人民法院在审理一人公司人格混同案件时,考虑到债权人的举证劣势,在债权人提供的证据达到合理怀疑公司与股东存在人格混同的情况下,将不构成混同的举证责任分配给被诉股东,从而减轻债权人的证明义务。
通过上述可知,现行《公司法》在债权人与股东利益的平衡时,倾向保护债权人,而对股东课以更重的注意义务。然而,《公司法(修订草案)》的公布,删除了现行《公司法》63条之规定,如若该草案内容获得通过,一人公司人格混同的举证责任将由股东向债权人一侧转移,值得特别关注。
