韩国政府高度重视数字经济,大力促进5G网络建设、人工智能人才培养、“数据大坝”、人工智能政府、智能医疗基础设施等领域发展。此外,韩国在电子商务、网络社交软件、互联网游戏等领域均已取得显著成就。在数字经济的推动下,韩国已具备成熟的数据保护法律体系,也成为数据监管最为严格的国家之一。
01
除PIPA之外,韩国的个人信息保护委员会(Personal Information Protection Committee,以下简称“PIPC”)颁布了《个人信息保护法实施令》(Enforcement Decree of the Personal Information Protection Act)、《标准个人信息保护指南》(Standard Personal Information Protection Guidelines)、《个人信息保护指南》(Personal Information Protection Guidelines)、《违反个人信息保护法的处罚标准》(Standards for Imposition of Penalties for Violation of Personal Information Protection Act)、《关于个人信息影响评估的通知》(Notice on Personal Information Impact Assessment)、《个人信息技术和行政保护措施标准》(Standards for Technical and Administrative Protection of Personal Information)、《确保个人信息安全措施的标准》(Standards for Measures to Ensure the Safety of Personal Information)等。
02
适用范围
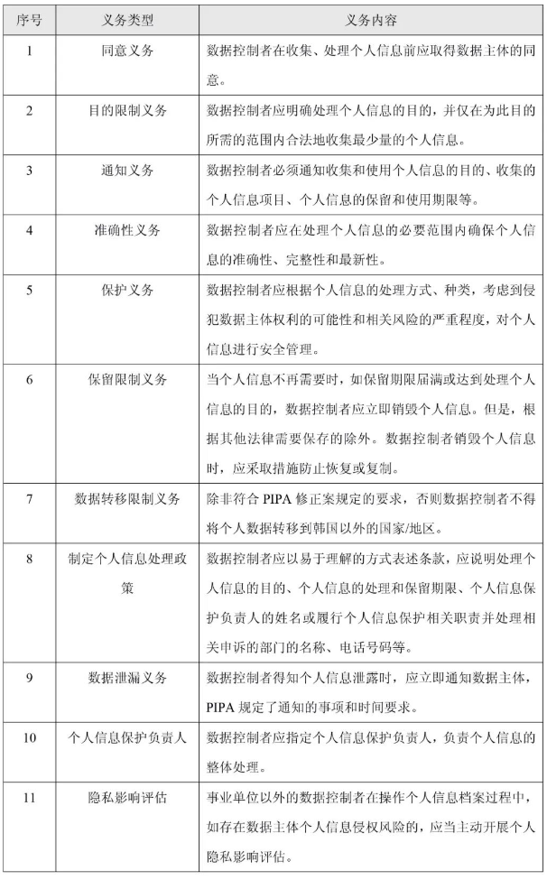
03

04

05

06

07
法律责任承担
对于数据控制者违法处理行为,在业务中违反规定的法人代表、代理人、雇员可能也会受到处罚,最高罚款为7000万韩元。
数据控制者可能会被没收违法所得。
以上为我们对韩国数据合规的重点解读,出海韩国企业除关注PIPA、《个人信息保护法实施令》以及PIPC颁布的其他法规之外,还需要特别关注韩国本土企业的数据合规实践,避免行政处罚的风险。

